九游APP jiuyouAPP 分类>>
九游体育- 九游体育官方网站- 娱乐APP下载调研报告“超标电动车”道路交通事故纠纷案件审理困境与裁判路径研究(全文)
九游娱乐,九游娱乐官网,九游app,九游下载安卓,九游体育,九游,九游下载,九游体育娱乐,九游体育app,九游体育网页版,九游真人,九游棋牌,九游捕鱼,九游娱乐靠谱吗,九游体育官网,九游官网我国现行立法对电动自行车的规范体系体现在技术标准与法律规制双重维度,呈现技术标准与法律规制的嵌套式规范特征。
通过技术参数的设定实质上构建了电动自行车与非机动车这一法律概念在法律规制层面的实体衔接机制。
在法律规制层面,《中华人民共和国道路交通安全法》(以下简称《道交法》)第一百一十九条第四项 通过“符合有关国家标准”的引致性条款,将电动自行车纳入非机动车范畴。其法律定义的核心要素为“以动力装置驱动但设计最高时速、空车质量、外形尺寸符合国家标准”,这种立法技术使得电动自行车的法律属性判定直接依赖于国家标准的动态更新,形成法律规范与技术标准的联动机制,当车辆技术指标符合强制性国家标准时,便获得非机动车的法律身份。
国家立法层面虽通过“技术标准-法律属性”的嵌套式规范明确了电动自行车符合非机动车属性的技术边界,但未能为超标电动车提供合法化路径。国家层面对超标电动车的管理问题亦予以关注,国家市场监管总局、工业和信息化部、公安部《关于加强电动自行车国家标准实施监督的意见》(国市监标创〔2019〕53号)要求:新标准实施后,各地公安机关要严格按照地方规定对电动自行车进行登记上牌;尚未实施登记上牌管理的省(区),要提请省(区)政府尽快建立电动自行车登记管理制度。我省在2019年市场监管管理总局等四部门联合发布的《关于加强电动自行车国家标准实施监督的意见》授权框架下构建了综合治理体系,将技术标准更新产生的社会成本转化为行政裁量的弹性空间,通过过渡期设置、号牌分类管理与鉴定程序等行政手段形成兼具合法性基础与实践可行性的超标电动车管理模式,为在行政管理体系下探究超标电动车的合法性边界提供了典型样本。
在过渡期内,行政机关通过依法登记、核发临时通行号牌、设定有效期等组合措施,对过渡期内不符合技术标准的电动车认可其路权,参照机动车或非机动车分类管理。实践中,我省大部分地市均采用《江西省非机动车登记工作规范》 规定的临时通行号牌,以鹰潭、宜春为例,其对2019年4月国标实施前购买的超标电动车登记后发放临时通行标志(白底蓝字临时通行号牌)赋予3-5年的过渡期路权。这种行政确认由此带来双重法律效力:一方面,临时通行号牌意味着行政机关形式上认可超标电动车的路权,大部分地区对超标电动车按照非机动车进行管理,不要求驾驶人持驾照和购买强制保险,允许其在非机动车道行驶;另一方面,发生道路交通事故时,因涉及双方利益冲突,交警部门不得已选择对超标电动车启动鉴定方式以鉴定的技术标准推翻这种默许式的管理。这种将超标电动车“有限承认”的行政管理政策与公众认知和利益产生冲突时,又重新寻求司法确认其法律效力。虽然各地对于过渡期政策期间大部分已经届满,但课题组与南昌、鹰潭、宜春等地交警部门座谈时了解到,由于普通大众对于电动车的需求、电动车使用年限问题,过渡期都在明示或默许的方式予以了延长。如南昌自2011年9 月1日起,持有临时通行标志的电动自行车、汽油机助力自行车禁止在南昌市市区通行,且2020年以后登记上牌的电动自行车在上牌前已经交警大队检测符合国家强制标准,但仍有大量超标车在路上行使;九江市已登记的超标电动车保有量为77.47万辆,现虽已禁止该类车辆上路,仍有大量超标电动车在道路上行驶;宜春市超标电动车存量超过100万辆,仍有大量超标电动车自始未纳入监管;鹰潭将过渡期延长至2025年12月31日等。
我省通过过渡期管理消化存量超标电动车的同时,还通过号牌分类管理制度形成“号牌即身份”的属性默认规则。
在初始登记阶段,以非机动车号牌核发为例,行政机关对车辆属性的认定以形式审查为主,仅对车辆所有人提供的出厂合格证、购车发票等法定书面证明材料进行形式核查,车辆外观需符合非机动车特征如具备脚踏装置,不强制要求现场检测技术参数,即可获发非机动车号牌并默认该车辆符合非机动车属性,允许其享有非机动车的路权,即使后续通过解码、改装等途径使得该车辆实际核心参数超过国家强制标准,行政机关一般亦不改变对其非机动车法律属性的认定,仍默认为合法非机动车。这种认定规则源于《江西省非机动车管理办法》第十条 关于便民登记的立法精神,旨在降低群众登记成本,避免因检测设备不足或程序繁琐阻碍管理秩序构建。
在常态管理阶段,号牌类别直接决定车辆的法律身份。如悬挂非机动车号牌的车辆默认适用非机动车通行规则:允许在非机动车道行驶、无需驾驶证、不强制购买保险。行政机关在日常执法中,依据号牌类别判定车辆属性,不再追溯性审查技术参数,当路面执勤交警对悬挂非机动车号牌的车辆进行违章处罚时,仅需核对号牌类别与行驶区域,无需检测车辆时速或质量等技术性参数。这种“以牌定责”的规则简化了执法流程,但也客观上默许了部分超标车辆拥有非机动车身份。
除过渡期内合法登记并悬挂临时通行号牌的超标电动车及悬挂非机动车号牌的电动自行车外,过渡期内未登记也未悬挂临时通行号牌的超标电动车和在交通事故中悬挂非机动车号牌但经改装的车辆其法律属性认定主要依赖技术鉴定确认。其一,对于未在过渡期内登记、未悬挂临时通行号牌的超标电动车,交警部门在路面执法或事故处理中会启动鉴定流程确定该车辆属性。如赣州交警在查处无牌电动车时,若车辆外观具有明显机动车特征(如装配转向灯、后视镜),会依据《江西省非机动车管理办法》先行暂扣车辆,并委托第三方检测机构对车速、整车质量等参数进行实测,一旦确认核心技术参数如时速超过25km/h或质量超过55kg,则按机动车属性追究驾驶人无证驾驶、未购买交强险等违法责任;其二,对于悬挂非机动车号牌但存在改装行为的车辆(如解除限速装置导致实际时速超标),交警部门在交通事故处理阶段会打破号牌的默认认定规则。以南昌为例,当悬挂非机动车号牌的车辆发生交通事故后,当事人对车辆属性存在争议时一般由交警部门委托专业鉴定机构对案涉电动车进行属性鉴定,若鉴定结果表明该车辆为超标电动车,即便车辆登记信息显示合规,仍会依据《道路交通安全法》重新认定为机动车属性,且改装事实一旦确认将面临车辆扣留、强制恢复原状及罚款等行政处罚。其三,两类车辆的主要鉴定标准具有统一性:时速≤25km/h且质量≤55kg的认定为非机动车;时速25-50km/h的归为轻便摩托车;时速>50km/h的则视为普通摩托车。
技术标准回溯的管理方式核心在于形式登记与实质检测分离——在日常管理中默认号牌的法律效力,但在交通事故处理、查处改装整治等特殊环节实现属性纠偏,这种设计既降低了日常执法成本,又通过事后追责倒逼车主遵守技术标准,形成管理闭环。
“超标电动车”非官方用语或相关法律法规明文规定的概念,在立法上机动车与非机动车两分法的定性以及技术标准明确的界定电动自行车、轻便摩托车、普通摩托车的情形下,由于技术标准更新导致电动车有效期内标准变化不得已采取的过渡期政策,立法和技术标准分类化与社会生活需求之间矛盾,如:电动自行车无法满足远路程、速度、装载的需要,轻便摩托车又存在按机动车管理需要驾驶证、需要投保交强险等生活需求非便利性,导致立法和技术标准赋予的“应然状态”与普通大众生活需求的“实然要求”矛盾,“超标电动车”应运而生,且保有量仍持续增加。本课题研究对象“超标电动车”主要指以下类别:
一是指因国家强制性标准变化,《江西省非机动车管理办法》施行前已经购买并上道路行驶,实行临时通行标志管理,办理临时通行标志,目前仍在使用的电动二轮自行车;
三是指未通过强制性产品认证(3C认证),或车辆符合机动车技术标准但未列入工信部《道路机动车辆生产企业及产品公告》目录的以快递三轮车、宗申牌等非标三轮车、老年四轮代步车为典型代表的空车质量明显偏大、最高时速明显偏快、具备机动车外观的电动三轮自行车、电动四轮自行车。
我省实践表明,对于超标电动车的行政管理的权宜之计的矛盾仍将长期存在,尤其是过渡期政策的地域差异、号牌分类管理制度的分化以及执法尺度的不统一——暴露出行政管理体系内部的价值选择冲突,这种冲突不仅导致在执法层面对超标电动车法律性质认定出现碎片化倾向,更使得行政规范与司法裁判之间的衔接机制出现断层,法院也面临“形式合规性”与“实质合理性”的双重审查难题。为做好行政规范与司法裁判之间的有效衔接,找准超标电动车法律适用中审判困境并探究解决的裁判路径。我省近三年新收道路交通事故责任纠纷案件共计70867件,其中涉“电动车”案件14682件,在这些案件中课题组以“电动车”“超标车”“电动三轮车”“超标电动车”“电动四轮车”“电动摩托车”关键词检索,共有2365案件系“涉超标电动车”纠纷,课题组在类型化分析超标电动车交通事故责任纠纷的审理现状后对相关问题进行深入分析。
在2365件涉“超标电动车”样本案件中,2022年收案的案件数为947件,2023年716件,2024年702件,样本案件呈现出下降趋势。由于“超标电动车”并非规范的法律用语,各地法院在相关案件中对“超标电动车”这一车辆类型的表述有所不同,在涉“超标电动车”案件的审理中,全省各地法院在大量的案件中进行有益的实践探索,审理中的法律适用分歧已有部分形成了共识,并为案件当事人所接受,故案件数量有所减少。
经过梳理所调取的2365件案件,在案件主体即交通事故各方车辆的类型方面,涉二轮超标电动车案件2150件,其中二轮电动车与机动车(含被认定机动车的超标电动车)之间发生事故的案件1678件,占比71.08%,二轮电动车与非机动车之间发生交通事故案件217件,占比9.18%,二轮电动车与行人之间发生交通事故的案件225件,占比10.8%。另外,涉三轮超标电动车案件272件,占比11.53%,涉四轮超标电动车61件,占比2.6%。 以上数据显示出,在“涉超标电动车”案件中,二轮超标电动车存在争议的案件量最大,情况也最为复杂,这既与二轮超标电动车参与道路交通的基数大,参与群体广泛和复杂有密切关联,也与行政部门对二轮超标电动车的非机动车属性的“有限承认”和公众在社会生活中的认知相关。由于三轮电动车、四轮电动车市场保有量相较于二轮电动车并不高,且各地区对三轮电动车、四轮电动车实行更为严格的行政管理,公众对该类车辆属性为“机动车”也有一定认知,使得三轮电动车和四轮电动车在“超标电动车”的道路交通事故责任纠纷案件中并非主流,但随着经济社会的发展特别是新业态的发展,快递车、环卫车等三轮车大量上路并引发交通事故的问题也亟需引起重视。
在对样本案件进行分析时,课题组还发现,交通事故中超标车辆的类型对案件案由认定存在一定影响。数据显示,道路交通事故中只要一方是机动车(含被认定为机动车的超标电动车) 的案件均被认定为机动车交通事故责任纠纷;事故发生于二轮超标电动车与非机动车之间的案件,51.61%的案件被定性为机动车交通事故责任纠纷,43.79%的案件被定性为非机动车交通事故责任纠纷;而事故发生于二轮电动车与行人之间的案件,88.63%的案件被定性为非机动车交通事故责任纠纷,11.37%的案件被定性为机动车交通事故责任纠纷;涉三轮电动车的案件,97.79%的案件被定性为机动车交通事故责任纠纷,仅2.21%的案件被定性为非机动车交通事故责任纠纷;涉四轮电动车的案件全部被定性为机动车交通事故责任纠纷。既反映出审判机关在审判实务对“超标电动车”车辆属性认定的困惑,也反映出法院在“形式合规性”与“实质合理性”之间进行艰难抉择的现实困境。
从地区分布来看,涉超标电动车案件数量受人口数量、经济发展等多重因素影响。以赣州、上饶、宜春、九江地区为例,其人口数量、经济规模均在全省前五之列,其涉“超标电动车”案件数量也与之对应,占据在全省前五。同时各地的行政管理政策也与当地的案件数量相关,集中体现于各地涉超标电动车案件在道交事故案件的占比与各地政策出台时间以及由此反映出的治理进展也有较强相关性,例如从各地设置的超标电动车过渡期管理政策角度看,宜春、萍乡、新余等地设置的过渡期截止时间为2025年5月1日、2024年12月31日、2024年10月1日,该三个地区涉超标电动车案件占比明显较高,而南昌、鹰潭、景德镇设置的过渡期截止时间为2011年5月1日、2022年12月31日、2019年4月14日,该三个地区涉超标电动车案件占比明显较低。
从近三年来的上诉率、调解率来看,上述2365 件涉超标电动车案件近三年的上诉率高达18.03%,远高于同期道路交通事故责任纠纷案件、一般侵权案件及普通民事案件的上诉率;但涉超标电动车案件调解率仅为5.19%,远低于同期道路交通事故责任纠纷案件、一般侵权案件及普通民事案件的调解率。这“一高”“一低”的质效双劣表现,即凸显了案件当事人之间矛盾的尖锐性,也反映出涉“超标电动车”案件审理中的存在问题需要引起重视。
在对2365件案件进行总体数据分析的基础上,课题组逐案查阅分析样本案件的裁判文书,经过,剔除了部分无明显争议的案件,共筛选梳理出1231件案件当事人具有较大争议的案件。下面将重点围绕案件当事人具有较大争议的1231件涉超标电动车案件进行系统分析,分析全省法院在涉超标电动车案件审理的特点和问题。
在争议焦点问题的分布上,376件为电动车属性认定,占比30.54%,421件为交强险是否应当先行承担事故责任,占比34.20%,198件为事故责任划分,占比16.08%。由于参与道路交通主体的复杂性,还有部分争议焦点涉及雇主责任、平台责任、监护人责任、产品责任以及保险公司担责等问题。以上数据显示,涉“超标电动车”案件的争议焦点集中于车辆属性的认定,并由车辆属性认定争议辐射向是否应在交强险范围内担责、保险公司责任的承担、事故双方当事人责任的划分等方面。
此外,鉴定程序启动与否还与超标电动车发生事故的另一方密切关联。在另一方车辆为机动车的923件案件中,仅有104件案启动了鉴定,占比为11.27%;在另一方车辆为非机动车或行人的308件案件中,就有119件案启动了鉴定,占比达38.64%。分析其中原因,既与对方是否拥有保险保障并足以覆盖受损害一方赔偿金额有关,也与法院倾向于保护合规一方的价值选择有关。
在1231件样本案件中,损害后果呈现不平衡杠铃形分布,即后果严重和后果轻微的占比较重,且后果轻微的占比较后果严重的占比高,其他损害后果则分布较少。数据显示,涉“超标电动车”的道路交通事故中,导致死亡的损害后果的案件有120件,一级伤残14件,二级伤残9件,三级伤残1件,四级伤残8件,五级伤残13件,六级伤残9件,七级伤残34件,八级伤残45件,九级伤残132件,十级伤残443件,未造成伤残或死亡的428件。
从涉超标电动车造成的案件损失数额分析,案涉损失在50万元以下的996件,损失50万元以上的235件。1万元以下72件,1-5万元224件,5-10万161件,10-20万317件,20-30万105件,30-40万76件,40-50万41件,50万-100万157件,100万以上78件。这反映出超标电动车虽然相较于一般机动车危险性较小,但相较于非机动车而言,其危险性又明显较大,这种介于机动车和非机动车的危险性之间的特殊处境,使得从危险责任理论对其进行归责也会陷入选择困境,也会加剧对其车辆属性认定的不确定性。
1231件样本案件中,交警部门认定涉超标电动车一方有责的案件数量为1016件,占比82.53%,认定无责的案件数量为215件,占比21.16%。其中认定涉超标电动车负全部责任的173件,负主要责任的312件,负同等责任的213件,负次要责任的298件。以上数据显示,在涉“超标电动车”案件中,“超标电动车”一方驾驶人担责比例高,责任后果也较重。
通过进一步对责任划分依据进行统计,在样本案件中,超标电动车因闯红灯、逆向行驶、违规变道等严重违反交通规则的行为而担责的案件数量为453件,未注意观察行人、未保持安全距离等而担责的案件数量为325件,无证驾驶、违规载人等违反交通行政管理而担责的为121件,可以看出由于超标电动车的机动性和灵活性,驾驶员交通意识的淡漠及行政管理的弱约束,同时也由于超标电动车违反交通规则的成本更低,共同导致了超标电动车容易发生交通故并因此担责。
此外,课题组还发现,不同类型的车辆之间发生事故也会对责任划分产生影响。在事故发生于“超标电动车”与机动车之间,“超标电动车”一方被认定为无责或次责比例高于全责或主责比例;事故发生于“超标电动车”与非机动车或行人之间,超标电动车一方被认定为全责或主责比例高于无责或次责比例,这也凸显出在交通事故中,交警部门在事故责任认定时亦会从赔付能力,实质性解决纷争等方面进行一定考量。
在样本案件中超标电动车未投保的1129件,占比91.71%,投保的仅102件,占比为8.29%,从投保的险种来看,主要为非机动车三者险,共74件,另外还有投保交强险的15件,雇主险及骑手专项险14件。以上数据显示,涉超标电动车案件中,如超标电动车一方承担事故责任,其在事故发生后赔偿能力弱,受害人获得赔偿的保障严重不足,这也从侧面反映出超标电动车驾驶人员的风险预防意识不强的特点。课题组在片区座谈会上也了解到,绝大部分保险机构均有意向开展涉超标电动车的商业保险业务,但又困于业务开展后投保率不高导致经营亏损的问题,该项业务无法实现良性循环。能够投保交强险的二轮车,实际均为符合摩托车的机动车,非机动车无法投保交强险。
随着经济社会的发展变化,电动车驾驶主体也呈现多样性,出现诸如未成年人驾驶父母电动车、共享电动车,外卖、快递、环卫车辆履行职务,老年代步车、接送小孩等过程中的交通事故,由于涉及所有人责任、监护人责任、平台责任、雇主责任、产品责任,以及平台投保的保险公司责任,导致案涉赔偿主体呈现多元化。一是涉雇主责任。样本中有44件案件涉及雇主责任问题,法院在认定案涉事故系履行职务活动过程中发生的基础上,均判决由雇主承担替代责任。涉雇主责任案件中又有24件为外卖骑手在送外卖或快递员配送快递过程中发生的事故,由于雇主一般均投保了雇主责任保险或第三者责任险等商业保险,一般由保险公司承担赔偿责任。二是涉产品责任问题。样本中有6件案件涉及生产商、销售商的责任问题,但该类案件的举证要求较高,一般超标电动车驾驶人难以承担相应举证责任。此外,样本中涉及未成年人案件10件,发生事故后,又将涉及监护人以及共享单车平台以及保险公司是否能免责等责任承担问题。超标电动车驾驶主体的复杂性,导致事故责任方呈现错层分布现象,同时也由此辐射和衍生出繁杂的主体责任认定、责任划分以后责任主体间的追偿等问题。
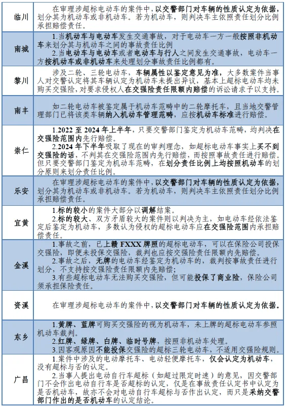
各地法院结合地方政策等因素,也会形成本辖区有特色的、相对较为统一的认定标准和裁判思路,但由于涉超标电动车管理政策有着较为明显的差异,这种管理政策的差异在法院审判实践中也发产生明显的尺度不统一的问题。以抚州两级法院为例,辖区各地裁判思路和标准明显存有差异,且随着政策变化也会发生转变。
课题组根据全省法院近三年涉超标电动车纠纷案件梳理情况以及召开的中基层法院调研座谈会反馈情况发现,超标电动车纠纷在电动车属性、责任比例划分、交强险范围内责任承担、保险责任承担等集中争议焦点上的分歧主要在于立法与司法认定冲突,地方管理政策不同等。为此,课题组针对上述问题进行深入研究,并提出相关法律适用疑难问题裁判路径的意见建议
因缺乏法律明确规定和技术标准分类,法院对于超标电动车的属性认定存在分歧,有的法院认为二轮电动车属于超标电动车,属于机动车管理范畴,如(2023)赣1003民初1334号案件;有的法院认为案涉二轮电动车为“超标车”,该车已登记临时号牌,参照机动车管理,且在事故认定书中也认定为机动车,如(2022)赣07民终3806号案件;有的法院甚至认为驾驶超标两轮电动车等同于驾驶机动车“汽车”,如(2022)赣0103民初6293号案件。有的法院则认为无号牌电动三轮车目前尚未列入国家产品目录,不应认定为机动车。如(2021)赣0731民初3029号案件;也有法院认为案涉三轮保洁车从其车速、车身总质量、危险程度等方面考量应归类为非机动车,如(2022)赣01民终3826号案件。
正因为法律规定和技术标准的缺位,超标电动车类型的多样化,致使审判实务中对超标电动车究竟属于机动车还是非机动车属性的事实问题转化为案件审理的法律适用难题。
行政机关可依据车辆技术参数认定超标电动车为机动车以划分事故责任,但法院在裁判中需审慎考量认定其机动车属性时的辐射效应。
一方面,若严格按机动车标准归责,将面临交强险投保义务、驾驶证要求等配套制度缺失的现实矛盾,其中交强险责任承担问题成为审判实务中的核心争议:支持严格责任的一方认为,当车辆被鉴定为机动车且当地允许投保交强险,法院要求车主在交强险限额内先行赔偿。例如,新余法院、鹰潭法院在涉及超标三轮车的案件中适用《最高人民法院关于审理道路交通事故损害赔偿案件适用若干问题的解释》第十六条规定 ,要求未投保车主承担交强险责任;支持公平责任的一方认为,对于无法实际投保的车辆,以“法不强人所难”为由豁免交强险责任。例如,景德镇中院在案例中强调:“未开放投保渠道地区的车主无主观过错,交强险义务不可归责”。南昌中院提出“登记公示信赖保护”原则,强调对已登记为非机动车的车主免于交强险责任。
另一方面,行政机关对超标电动车的管理逻辑与公众合理信赖之间形成结构性割裂。 交管部门通过过渡期政策允许超标电动车登记临时通行号牌、按非机动车规则通行,客观上使消费者形成“车辆合法、风险可控”的合理信赖,而事故处理中行政机关又依据国家强制标准将其鉴定为机动车,法院若采纳交管部门的鉴定意见认定其为机动车,适用《道交法》第七十六条规定 的归责规则,驾驶人则需要承担更重责任,由此将加剧社会矛盾,易引发大量涉诉信访案件。但若放宽认定为非机动车进行归责,则可能削弱对公共安全的风险管控,法院被迫在登记公示信赖保护与实质公平间抉择,“同案不同判”现象较为突出,如抚州中院数据显示同类案件责任比例差异达20%。行政机关的过渡期政策本意是为了缓解管理困境,却因与司法裁判规则脱节,实质将制度风险转嫁至民众,暴露出技术标准、行政权能与公民权利保障的系统性失衡。
课题组认为,对超标电动车属性的认定需综合考虑技术参数客观性、行政登记公信力及公众合理信赖利益,根据车辆类别构建裁判规则体系,以化解超标电动车是机动车还是非机动车的属性之争。本课题结合现行管理政策与实际使用场景将超标电动车分为三个类别,其法律属性认定如下:
第二,悬挂非机动车号牌但核心技术参数超过国家强制性标准的电动二轮自行车。人民法院对于这类车辆的属性应结合号牌和核心技术参数予以认定。一方面,人民法院应当对号牌的合法性进行审查——是否满足三码合一(即电动自行车车架号码、电池编码、电机编码),如果确是合法悬挂的非机动车号牌则说明该类车辆在初始登记阶段已经行政机关审查,在常态管理中亦不再主动质疑其技术合规性,由此产生的登记公示效力获得法律保护,人民法院应根据非机动车号牌默认车辆的非机动车属性。另一方面,人民法院应当审查该类车辆核心技术参数超标的因素判定是否打破号牌默认认定规则。若系驾驶人非法改装(改装程度可参考交管部门相关管理规定或技术规范)导致车辆超标,人民法院应打破号牌的默认认定规则,认定案涉车辆为机动车;若经交管部门委托鉴定机构对案涉车辆进行技术鉴定,结果表明案涉车辆超标且驾驶人明知案涉车辆超标仍使用(如购买时销售商明确告知超标),人民法院也应打破号牌的默认认定规则,认定案涉车辆为机动车。
第三,具备机动车外观和属性的电动三轮自行车、电动四轮自行车。因我国存在技术标准真空地带,并无专门针对电动三轮自行车、电动四轮自行车的强制性国家标准,故现行管理体系下该类车辆属于非法产物,严禁上路行驶。如南昌、鹰潭对这类车辆采取收缴、强制报废等措施将该类车辆的风险控制在交通事故发生之前。但对于确有实际使用场景的快递三轮车、环卫四轮车等,部分地区如南昌会登记并核发特殊号牌予以特殊监管,对于悬挂合法特殊号牌的车辆,人民法院应依据特殊号牌的管理规定认定其法律属性。其他无合法特殊号牌的电动三轮自行车、电动四轮自行车应认定为机动车。
我国现行法律体系针对道路交通事故责任纠纷的归责原则是以过错推定原则为主,过错责任原则为辅的二元归责原则体系,集中体现在《中华人民共和国民法典》第一千二百一十三条 以及《中华人民共和国道路交通安全法》第七十六条 ,根据道路交通事故的不同情况,确立了不同的归责原则。机动车之间发生的道路交通事故责任适用过错责任原则,机动车造成非机动车驾驶人或者行人人身损害的适用过错推定原则,但对过错推定原则又进行了一定的限制,如果有证据证明非机动车驾驶人、行人违反交通安全法律、法规等过错的,可以减轻机动车一方的民事责任,即可实行过失相抵原则,对于非机动车驾驶人、行人故意造成的交通事故,机动车一方不承担责任。所以针对涉超标电动车的案件,首先,超标电动车的定性直接影响了归责原则的适用。其次,机动车在行政管理上存在较多诸如驾驶资格、不能酒驾等条件门槛,在涉超标电动车未达到这些条件门槛时,也可能会影响事故责任划分。再次,行政管理部门划分事故责任与司法审判认定赔偿责任承担的法律适用依据以及目的并不完全统一,也将导致最终责任认定的差异。
在选取的1231件案件样本中43.76%的判决认为超标电动车虽然经过交通管理部门认定为属于机动车,但是其并未按照机动车管理,最终以一般侵权划分相应责任,不增加被鉴定为机动车一方的驾驶人员责任承担比例。37.12%的判决则认为超标电动车属于机动车,应当按照机动车对责任进行划分,适当加重超标电动车的相应责任。如(2023)赣0982民初3185号案件,法院认为在事故发生时,驾驶人属于无牌无证驾驶,应承担80%责任;又如(2024)赣11民终1859号案件,法院认定案涉二轮电动车为机动车,无证驾驶超标电动车不构成好意同乘,不能减轻相应的责任承担。
各地行政机关在日常管理中普遍将超标电动车视为非机动车,在过渡期政策中允许超标电动车通过登记取得临时通行资格,驾驶人既无需取得机动车驾驶证,也不强制投保交强险,往往也无法购买交强险,客观上形成了超标电动车驾驶人对于“车辆合法、风险可预期”的合理信赖以及社会公众对于“非机动车身份”的普遍认知。当司法实践中机械套用上述归责原则将超标电动车视为机动车加重责任时,便导致行政管理与司法归责的体系悖反,忽视了驾驶人对地方管理政策形成的合理信赖,这种单纯强调形式要件的裁判逻辑,实质上造成了法定义务与公民合理期待之间的价值冲突,若法院在事故发生后径行对超标电动车适用机动车责任标准,既违背《民法典》第一千一百六十五条 确立的“可预见性”过错责任原则,也损害公众对法律秩序稳定性的信赖基础。
由于超标电动车行政管理政策的地域差异、过渡期政策的制度性妥协以及执法尺度的不统一,导致不同类型的超标电动车的现实存在,故在归责时,应以侵权责任构成要件为基准,结合行政管理规范等实际构建差异化的责任认定机制。
超标电动车的归责原则应以行政机关登记管理类别为基础,结合上文对超标电动车法律属性的认定,区分三种情形:
第一,实行临时通行标志管理的电动二轮自行车:对于该类车辆,若行政机关明确允许其按非机动车通行规则使用,驾驶人已形成对车辆合法性的合理信赖,此时司法归责应与其行政管理承认的属性一致,按非机动车责任标准划分过错(参照《民法典》第一千一百六十五条);若行政机关将其纳入机动车管理范畴,法院在审理时应按机动车属性归责,驾驶人应承担机动车驾驶人的严格责任(如《道交法》第七十六条)。但是,存在合法的车辆技术鉴定意见能够证明该类车辆为超标电动车的,应按机动车属性归责。
第二,悬挂非机动车号牌但核心技术参数超过国家强制性标准的电动二轮自行车:一般应按非机动车属性归责,但当该类车辆经鉴定机构技术鉴定或交管部门属性认定为超标电动车时,因非法改装导致超标的,应按机动车属性归责;若驾驶人明知车辆超标仍使用,需承担与机动车匹配的注意义务,适用“优者危险负担”原则,也应按机动车属性归责。
第三,具备机动车外观和属性的电动三轮自行车、电动四轮自行车:对于悬挂合法特殊号牌的车辆,人民法院应依据特殊号牌的管理规定认定其法律属性并适用相应的归责原则。其他无合法特殊号牌的电动三轮自行车、电动四轮自行车按机动车属性归责。
以上三类超标电动车可以按照交通事故发生的时间线分为事前纳入非机动车管理的超标电动车和事后鉴定为机动车的超标电动车两种情形:①事前纳入非机动车管理的超标电动车:按非机动车与机动车间的事故责任规则处理,按过错比例分担责任(《道路交通事故处理程序规定》第六十条)。②事后鉴定为机动车的超标电动车:按机动车之间的事故责任规则处理,双方均需承担与机动车驾驶者同等注意义务。
超标电动车与非机动车、行人之间的责任划分也分为两种情形:①事前纳入非机动车管理的超标电动车:超标电动车与非机动车、行人发生事故时,适用《道路交通安全法》第七十六条的非机动车责任规则,仅需证明自身无过错即可免责。若超标电动车存在逆行、闯红灯等行为,则按过错比例担责。②事后鉴定为机动车的超标电动车:需承担机动车一方的严格责任,即使非机动车、行人存在过错,超标电动车驾驶人仍须承担不低于10%的赔偿责任(《道路交通安全法》第七十六条第二款)。
课题组认为,涉超标电动车案件在归责时需以因果关系为核心,结合车辆管理属性与驾驶人主观认知进行动态分析。根据《民法典》第一千一百六十五条,过错责任的成立需满足行为违法性、损害事实、因果关系及主观过错四要件。由于道路交通案件一般为过失行为,故对于超标电动车驾驶人的过错认定方面,以其是否尽到相当的注意义务来判决,而审查其是否违反注意义务的判断,须以行政管理框架为参考基准,即若车辆已被纳入非机动车管理(如实行临时通行标志管理的电动二轮自行车),则驾驶人仅需履行非机动车驾驶人的注意义务(如佩戴头盔、遵守信号灯);若车辆已被认定为非法改装车辆的超标电动车,则需类比机动车驾驶人承担更高注意义务。此外,在认定因果关系时可适当区分“车辆属性风险”与“驾驶行为风险”。例如,超标电动车因质量大、车速快导致制动距离延长尤其典型如通过加装、改装的方式提高车速等产生的风险属于“车辆属性风险”,而因驾驶人未佩戴头盔、违规变道等产生的风险则属于“驾驶行为风险”。“车辆属性风险”“驾驶行为风险”与损害结果的关联程度予以综合认定是否加重超标电动车一方责任。
机动车交通事故具有不确定性,任何驾驶人都可能成为事故的加害人或受害人,而机动车交通事故往往给受害人带来严重的身体伤害和财产损失,为确保受害人能够及时获得基本的医疗救治和经济补偿,交强险通过强制所有机动车所有人或管理人投保,将众多机动车的风险集中起来,形成一个风险共同体,实现风险在全体机动车所有人之间的共担。当事故发生时,由保险公司从保险基金中对受害人进行赔偿,而不是由特定的加害人单独承担赔偿责任,体现了侧重对受害人权益的保护以及社会对机动车交通事故风险的共同分担。2006年,我国出台了《机动车交通事故责任强制保险条例》,在中华人民共和国境内道路上行驶的机动车的所有人或者管理人,应当依照《中华人民共和国道路交通安全法》的规定投保机动车交通事故责任强制保险。而《最高人民法院关于审理道路交通事故损害赔偿案件适用法律若干问题的解释》第十六条规定 ,未依法投保交强险的机动车发生交通事故造成损害,投保义务人需在交强险责任限额范围内予以赔偿。超标电动车如果认定为机动车,就涉及交强险的投保以及未投保交强险的情况下是否应在在交强险责任限额范围内予以赔偿的问题。
样本案件中,法院判决不应在交强险赔偿责任限额内先行赔付的有159件,占比78.74%。如(2022)赣1123民初1848号案件,法院认为被告所驾驶的二轮电动车,根据交警部门委托鉴定机构所作出的鉴定意见,认定该车辆属机动车范畴,此项认定系交警部门从行政管理角度作出,系公安交通管理部门在处理交通违章和违法事宜并实施行政处罚凭借的依据。在实践中,涉案二轮电动车在办理机动车登记和保险手续时无法和普通意义上的机动车同等对待,也未列入机动车管理,限制在非机动车道行驶。被告所购买的二轮电动车在现实中无法投保交强险,其本身主观上并不存在过错,故不能苛求被告在交强险限额范围内先行赔付。再如(2023)赣0681民初2814号案件,法院认为鹰潭市公安局于2019年8月30日公告发布《关于加强全市电动自行车管理工作的通告》规定“本公告发布前购买的不符合新国标电动自行车(包括2012年期间办理过5年有效期临时通行标志的超标二轮电动车),车辆所有人应在本公告发布之日起至2019年12月31日,到各区(市)公安交警部门指定的集中登记点进行登记,由各区(市)公安交警部门免费登记上牌,核发临时号牌”,公安机关对核发临时号牌的超标二轮电动车未要求投保交强险,而是自愿投保电动自行车第三者责任保险,故不宜由被告先行在交强险责任限额范围内承担赔偿责任。
法院判决应在交强险赔偿责任限额内先行赔付的43件,占比21.26%。有的径直因认定为机动车即支持,如(2022)赣08民终717号案件,法院认为二轮电动车系机动车,其作为机动车所有人未投保交强险,故其应当在交强险赔偿范围内先行承担赔偿责任,对超出部分再按事故责任划分进行赔偿。鹰潭中院(2022)赣06民终604号案件,法院认为被告驾驶的事故车辆未依法投保机动车交通事故责任强制保险,原告请求被告在交强险责任限额范围内予以赔偿,符合法律规定。有的案件则考虑了投保等综合因素,如(2024)赣0921民初1624号案件,法院认为当地保险机构已经开通了为案涉超标电动车提供购买交强险保险服务渠道,电动车依法应投保机动车交通事故责任强制保险并且在实践中也是可以投保,故被告应在交强险责任限额范围内承担赔偿责任。
产生上述分歧的核心困境源于地方行政管理与机动车保险体系的制度性割裂。根据《机动车交通事故责任强制保险条例》第二条,机动车所有人或管理人应当投保交强险。但超标电动车虽经技术鉴定为机动车,却因未列入《道路机动车辆生产企业及产品公告》而无法纳入机动车登记管理体系,导致投保渠道缺失,保险制度供给与交通治理需求错配,进而导致超标电动车陷入“技术归责”与“投保不能”的制度悖论。此外,各地行政管理政策和保险制度供给的不一致的区域差异,又导致了法律适用的“地方性割裂”,例如,江西省内部分地区(如上饶、景德镇)对过渡期登记的超标电动车仅开放了自愿投保商业第三者责任险的渠道,并未开放交强险投保端口;而另一些地区(如抚州、新余)则通过地方政策明确向超标电动车开放了投保交强险的渠道,在抚州地区,未购买交强险的电动车甚至无法正常登记上牌。
根据《最高人民法院关于审理道路交通事故损害赔偿案件适用法律若干问题的解释》第十六条,机动车的投保义务人和侵权人在交强险责任限额范围内承担相应责任。在涉超标电动车交通事故案件中,如果超标电动车被认定为机动车,法院需以投保可行性为核心审查要素,结合地方行政管理政策动态判断驾驶人是否具有投保义务,避免机械适用技术标准或法律条文。可从“投保义务—地方政策—投保可行性—主观过错”的审查思路,通过分类处置与政策协同,实现“交强险制度风险分散”的核心功能,最终达成个体权利保障与公共安全维护的衡平。
首先,在认识交强险的理论基础上理解先行赔付的意义,交强险之所以能够得到普及,依据的不仅是社会保险的价值功能,更重要的是国家强制性的有力政策,在国家强制性要求没有普及到其他性质车辆(如非机动车),或对于相关要求不明确或者存在分歧(正如本调研课题中的超标电动车,典型如行政管理并不允许上路的三轮车、四轮车)的情况下,应审慎认定当事人的投保义务。其次,技术标准与行政管理分离原则,即交警部门的技术鉴定仅作为事故责任划分依据,不直接用于民事赔偿中投保义务的认定。第三,过错责任动态匹配原则,即驾驶人未投保的过错需结合地方政策对投保可行性具体评价,对于地方政策未开放交强险投保渠道,或超标电动车无法满足投保交强险的各项条件导致事实不能时,驾驶人客观上无法履行投保义务,驾驶人无主观过错,法院应免除其交强险限额内的先行赔付责任。同时还要综合考虑地方政策的强制性,若事故发生地区已通过政策明确超标电动车需投保交强险方可上牌(如抚州),且保险公司实际提供投保服务,对于地方政策已开放交强险投保渠道的,则驾驶人未投保可认定为存在过错,超标电动车方需在交强险限额内先行赔偿。
由于交强险的赔偿限额相对较低,对于一些重大交通事故或损失较大的情况,可能无法满足受害人的赔偿需求,作为交强险的补充,商业三者险可以根据被保险人的需求和经济状况,提供更高的赔偿限额,进一步保障受害人的权益,同时也分散了被保险人的风险。在样本案件中,多数超标电动车投保的险种为非机动车第三者责任商业保险。
涉超标电动车投保商业险后,由于电动车属性变化,按照机动车管理模式下与以“非机动车”投保商业险存在矛盾冲突,导致商业险应否承担责任存在争议。审判实务中,争议点主要集中于:第一,对于险种承担责任方式认定不同。有的法院将商业三者险按交强险责任承担方式进行认定,如(2022)赣0481民初1239号案件、(2024)赣0827民初1111号案件,虽然投保的系商业三者险,但因险种系比照交强险模式设置,法院认定时按照交强险赔偿范围进行责任认定。又如(2021)赣04民终459号案件,法院则认为非机动车第三者责任险不能因相关赔偿项限额与交强险类似而认定该保险为交强险,应严格按投保的险种进行责任范围认定。第二,超标电动车属性认定为机动车时保险公司能否免除赔付责任。(2024)赣01民终984号案件,法院认为案涉车辆虽属于机动车范畴,但保险单中完整载明了承保车辆包括车型在内的所有信息,也明确约定了保险方案限快递行业车辆投保,甚至约定了即使未上牌也不影响理赔的细节问题,说明其在承保时已对承保车辆进行了审查,明确知晓车辆的性质及派送快递的用途,却在发生本案交通事故后违反约定拒绝理赔,不予支持。(2021)赣04民终2075号案件,法院认为保险公司在承保时未进行审查或未认真审查,却在保险条款中约定如发生事故时车辆被交通管理部门认定为机动车或者行驶速度超过国家标准的不负责赔偿这样的免责条款,依法应当认定为无效,保险公司应当在保险合同责任限额及约定和法律规定内承担赔偿责任。第三,酒驾、无证驾驶下免责条款适用的问题。(2021)赣0902民初480号案件,法院认为国家法律并未明文规定下,驾驶二轮电动车上路行驶需要相应的驾驶证,故而对各保险公司抗辩驾驶人无证驾驶拒赔的意见不予采信”。(2021)赣0902民初3739号案件,法院认为保险公司已提供证据证实其履行了免责事项的告知义务且依合同醉驾和无证驾驶属于商业三者险范围免责事项,故仅在交强险限额内先行垫付。
上述争议本质上是技术规范与契约自由的博弈,以及社会普遍认知与专业保险之间的不匹配。一方面,保险公司通常会基于事后鉴定结果主张免责,基于《道路交通安全法》对机动车的技术标准及保险合同格式条款,主张将超标电动车纳入机动车范畴并触发无证驾驶免责条款,而另一方面,投保人基于车辆登记公示的非机动车属性形成合理信赖,其想当然认为既然投了保险,出现事故即应当赔偿,同时也认为保险人缔约时明知车辆基本情况,并未明确排除此类风险,应承担不利解释后果,导致司法被迫在技术合规性与契约公平性间抉择。此外,免责条款的效力问题、格式条款的解释争议也导致了裁判标准的不统一。
在车辆属性技术标准与保险合同缔约基础、格式条款效力认定与投保人权益保护之间寻求价值平衡,通过建立包含缔约基础审查规则与风险矫正规则的双轨制裁判规则体系,强化制度间的衔接机制,最终实现风险分配机制与契约正义原则的协调统一。
首先,严格遵循格式条款解释规则,根据《保险法》第三十条不利解释原则 ,若保险合同未明确将“超标电动车”排除在非机动车范畴内或免责条款表述存在歧义,应作出有利于被保险人的解释。即超标电动车虽经技术鉴定属于机动车,但因行政机关未将其纳入机动车管理体系,普通民众客观上无法办理驾驶证及交强险,此时保险公司若未在缔约时明确说明“电动车超标视为机动车”的免责范围,该条款对被保险人不产生效力。
其次,对保险人提示说明义务进行实质审查。根据《保险法》第十七条及第三十条,保险公司若主张免责,需充分履行对免责条款的提示与明确说明义务。由于超标电动车客观上无法办理机动车证照,保险公司更应当在其投保时尽到更高的提示说明义务。在对保险合同进行审查时需要注意两个方面:第一,若保险公司承保时已通过投保单、验车记录等途径掌握车辆型号及技术参数,则应推定保险公司系明知该车辆属于超标电动车属性,事后不得以“车辆属性与保单不符”为由主张免责。第二,对于将“超标电动车”纳入免责范围的格式条款的,保险公司应当履行双重提示义务:首先,保险公司应对“机动车包含经技术鉴定后被认定为超标的电动车”的相应条款内容采取加粗、弹窗等显著标识方式引起投保人注意;其次,保险公司必须通过书面形式明确告知投保人电动车的技术鉴定标准(如质量、速度等参数)及被认定超标后将会产生的法律后果。根据《保险法》第十七条及格式条款解释规则,未完成上述特别提示和说明程序的免责条款无效,以此防止保险公司滥用格式条款将行政责任认定与保险合同责任混同,切实保障投保人合法权益。这种裁判路径既是对投保人合理信赖的保护,也是通过动态审查保险公司是否滥用行政责任与合同责任的关联性,防止格式条款的片面免责倾向,最终实现保险合同权利义务的实质平衡。
再次,对“无证驾驶”免责事由排除适用。鉴于我国现行法律法规未明确将超标电动车纳入机动车管理序列,交警部门或鉴定机构对超标电动车的事故属性认定不直接等同于保险合同免责条款中的“机动车”范畴,客观上无法衍生出要求车主履行办理机动车证照的强制性义务,且大多案涉超标电动车的产品说明都将其明确标识为电动车,符合社会公众对非机动车的普遍认知标准。结合机动车登记制度及交强险投保规则,超标电动车在管理层面既无法登记上牌亦无法投保交强险,其使用规则与机动车存在显著差异。当保险合同双方对“机动车”定义产生争议时,应采纳有利于被保险人的通常理解,将免责条款中的“机动车”限缩解释为需办理准入手续的狭义机动车,排除无法取得合法证照的超标电动车。据此,保险公司以无证驾驶机动车为由主张免责的,法院应认定该免责条款不适用于超标电动车事故情形。通过限缩“机动车”定义的技术性解释,能够平衡保险契约自由与消费者合理期待,防止免责条款被滥用为拒赔工具。
从样本分析来看,超标电动车案件多元主体主要包括生产者、销售者,车辆所有人、管理人,雇主、未成年监护人等,责任承担争议主要集中在:一是在超标电动车交通事故与产品责任竞合的案件中,生产者、销售者如何承担责任。二是交通事故侵权与雇主责任竞合的案件中,如新业态下平台与骑手存在雇佣关系,许多外卖骑手为了提高时速会对电动车进行改装,导致安全隐患重重,而平台并没有对外卖电动车的安全性能进行常态化检查,平台未提供职业安全保障,平台与骑手之间对于交通事故的责任承担如何判别。三是在超标电动车所有人管理责任及未成年监护人责任。本次调研对在租用、借用超标电动车案件中所有人责任以及未成年人驾驶超标电动车,雇主责任、所有人、管理人责任以及监护人责任在道交类侵权案件中普遍争议的法律适用问题,焦于涉超标电动车产品责任主体纠纷进行探讨。
根据《中华人民共和国民法典》第一千二百零二条“因产品存在缺陷造成他人损害的,生产者应当承担侵权责任”的规定,产品责任的构成要件为: 一是产品存在缺陷, 二是有损害事实的发生, 三是缺陷和损害之间存在因果关系。 其中,对于“产品缺陷”和“因果关系”的争议最为激烈。生产(销售)者认为,其生产的超标电动车有合格证,属于合格产品,并不存在产品缺陷; 即使承认其生产的电动自行车超过有关国家标准,但超过国家标准本身并不意味着超标电动车就存在质量问题,况且发生交通事故并导致损害是当事人未遵守交通规则、 操作不当所致, 与电动车是否超标并无直接的因果关系。
审判实践中,法院对生产(销售)者责任认定的裁量尺度呈现显著差异,主要体现在酌定生产(销售)方责任的比例,以及交通事故责任纠纷与产品责任纠纷能否合并审理。在认定生产(销售)者责任案件中,裁判一般以“产品缺陷与事故后果存在间接关联”为由,认定生产者需承担次要责任,在课题组调研的案件样本有6件涉及生产方(销售方)责任问题,法院均予以了支持,并酌定生产方(销售方)承担10%-40%不等的责任。此外,部分法院则以交通事故责任纠纷与产品责任纠纷并非同一案由,生产者和销售者不是交通事故责任纠纷案件的必要共同参加诉讼的当事人,对于要求追加超标电动车的生产者与销售者为被告,不予支持。
如将生产者、销售者列为被告,主张其承担产品缺陷责任,但面临以下法律与实践问题:其一,因果关系举证困难。受害者需证明事故直接由车辆超标属性导致,但实践中多涉及混合过错,如驾驶人操作不当,削弱生产者责任关联性。其二,缺陷产品认定模糊。严格责任原则要求生产者对安全性承担无过错责任,但该原则的适用需以“缺陷”明确为前提。而超标电动车是否构成缺陷产品尚缺乏司法标准,裁判尺度不一。
在涉及超标电动车的侵权赔偿纠纷中,消费者和生产者均面临因果关系证明困难的问题。
①消费者在因果关系证明环节的结构性弱势。根据我国《中华人民共和国民法典》第一千二百零二条确立的产品责任举证规则及司法实践中的具体适用,虽然该条款对生产者采取了举证责任倒置的立法安排,但受害人在诉讼中仍需承担初步的举证义务。具体而言,受害人需要首先证明产品存在缺陷、实际损害后果以及两者之间的基础性关联,这种“初步关联性”的证明构成了启动生产者免责事由举证的前提。然而在技术密集型产品纠纷中,普通消费者往往面临专业壁垒,仍需完成从技术参数到机械性能、再到损害结果的完整论证闭环。可见,超标电动车事故纠纷中消费者因专业壁垒难以完成法定因果关系举证义务,现行举证责任倒置规则未能有效缓解其结构性弱势;
②生产者举证囿于物理证据缺失。根据《中华人民共和国产品质量法》第四十一条规定,生产者对因产品缺陷造成的人身或他人财产损害承担严格责任,但可通过证明“产品投入流通时引起损害的缺陷尚不存在”等三项法定情形获得免责。然而在实务中,当事故车辆已严重损毁时,这一免责条款的适用将面临显著障碍。具体而言,生产者需通过技术鉴定还原产品原始状态以证明缺陷的非存在性,但车辆结构性损毁往往导致关键证据灭失,鉴定机构难以对产品初始状态进行有效复原和评估。此时即便缺陷可能系后续使用或事故外力所致,但囿于物理证据缺失,生产者将无法完成法定的举证责任。这种技术性困境实质上形成了对生产者的“举证责任加重”,使原本旨在平衡权益的免责条款在特殊情形下难以发挥预期功能。
在涉及超标电动车的交通事故案件中,生产者、销售者通过制造、销售不符合国家标准的电动车(如最高车速、电机功率等关键参数超标),实质上创设了持续性危险源,其产品缺陷作为间接原因,为交通事故的发生提供了基础条件。而驾驶人违反交通规则的危险行为(如超速、闯红灯等)则是直接引发事故的积极原因力。两者虽无共同故意或过失,但各自独立的过错行为(生产缺陷与驾驶违规)通过时空偶合形成“多因一果”的侵权模式,两者构成无意思联络的数人侵权,应当承担按份责任,超标电动车一方在承担侵权责任之后,可向存在过错的超标电动车生产者、销售者请求赔偿,将其所承担的赔付责任予以分担。
超标电动车交通事故与产品责任竞合的案件是否应该合并审理,目前没有统一的明确规定,但在司法实践中存在不同的观点和做法,以下从不同角度进行分析:①从法律关系角度:超标电动车交通事故与产品责任竞合案件中,交通事故责任和产品责任虽然属于不同的法律关系,但它们都围绕着同一辆超标电动车以及由此引发的损害后果展开。例如在一些案件中,超标电动车因设计、制造或警示缺陷导致车辆性能不符合国家标准,增加了事故发生的可能性和损害后果的严重性,而交通事故的发生又进一步引发了对产品责任的追究。合并审理可以更全面地查明案件事实,确定各方责任,避免分别审理可能导致的责任认定不一致或遗漏重要事实的情况。②从诉讼效率角度:合并审理可以减少当事人的诉累,避免当事人在多个案件中重复举证、质证和参与诉讼程序。同时,也有助于法院集中精力对案件进行全面审查,提高司法资源的利用效率,避免因分别审理而造成的时间和精力浪费。③从责任认定角度:在合并审理的情况下,法院可以更准确地判断超标电动车的产品缺陷与交通事故之间的因果关系,以及各方当事人的过错程度。例如,可以综合考虑车辆的缺陷情况、驾驶人的驾驶行为、道路环境等因素,确定生产者、销售者、驾驶人等各方应承担的责任比例,使责任认定更加公平合理。
为此,课题组认为,合并审理虽涉及多个法律关系,但众多法律关系之间具有法律依据上的牵连关系,依法合并审理对相关事实的认定、双方应当承担的赔偿责任比例予以认定划分的处理方法更为科学合理,也避免多程序的诉讼成本。
对于因果关系证明的困境,课题组认为可从“风险实质性增加”的因果关系判断标准予以裁判。一方面,运用“替代法”进行假设性检验。若生产者严格遵循国家标准并提供充分警示,事故发生的概率是否显著降低;另一方面,采用“比例因果关系”理论,通过专业机构鉴定缺陷产品相较于合格产品的危险系数增幅。例如,某电动车设计时速超标120%导致制动距离延长3米,该增量与事故损害后果间的数学关系可作为责任划分依据。若能引入专业机构对警示缺陷与驾驶行为选择的关联性进行量化分析,将大幅增强裁判说服力。
在举证责任方面,为更好地平衡各方利益,课题组认为应当在保持现行举证责任分配框架下,建立三项配套制度:第一,推行“初步证明”规则,受害人仅需提供车辆参数超标证明及事故形态与缺陷特征的关联性说明,即完成举证责任转移。第二,引入“专家辅助人”制度,由法院指派中立技术专家协助解读鉴定报告,破解当事人单方委托鉴定的可信性质疑。第三,构建“生产工艺反推”机制,当事故车辆严重损毁时,允许通过生产者同期同型号产品的质量检测数据推定缺陷存在。如在某批量生产的超标电动车事故中,若同期产品抽检合格率低于70%,可推定涉案车辆存在制造缺陷。
在具体确定责任比例时,课题组建议裁判者可从以下四个方面进行考量:第一,评估产品缺陷类型,设计缺陷应当相较于警示缺陷应承担更高权重;第二,测算缺陷参数偏离度,如质量超标50%相较于20%需进一步提高责任比例;第三,审查生产者主观过错,如故意隐瞒缺陷相较于过失未告知应进一步加重责任;第四,考察驾驶人行为与缺陷风险的关联度,若驾驶方式(即“驾驶行为风险”)恰与缺陷参数(即“车辆属性风险”)形成风险叠加,则应相应降低生产者责任。通过该逻辑可实现责任比例的精细化裁量,避免当前“估堆式”判决的随意性。
从上述调研情况看,涉超标电动车道路交通事故责任纠纷的治理涉及司法、行政与社会的协同联动,依靠单一主体来治理比较困难,为此,需要交警执法部门、保险行业、市场监督部门、司法行政部门、人民法院等多部门共同联动,从而实现“减少存量纠纷、遏制增量风险”的长效治理目标,为我省城市交通安全与产业发展提供法治保障。下面课题组从立法纾解、司法应对、行政规制、行业支撑、公众参与五个方面,对涉超标电动车道路交通事故责任纠纷的综合治理提出对策和建议。
随着新国家标准《电动自行车安全技术规范》的正式施行,我省诸如《江西省非自行车管理条例》《赣州市道路交通安全管理办法》等地方性法规、政府规章也相继出台。这些法规、规章试图从立法上明确超标电动车的法律地位,限期淘汰难以管理的超标电动车,但事前监管的长期缺位,致使现有的存量超标电动车很难在短期内退出道路交通的舞台。因此,课题组建议,应从中央层面加强统一立法及相关保障制度,包括明确超标电动车法律属性,推广电动车交强险制度;完善电动自行车生产、销售、管理环节的相关立法。
司法判决存在分歧的根本原因在于立法的不严谨,只有法律法规明确规定超标电动车属于机动车后,才能据此认定超标电动车属于法律意义上的机动车,超标电动车才能被纳入机动车管理等。课题组认为, 如将符合机动车标准的超标车辆作为非机动车处理,等于变相鼓励支持超标车辆的生产、销售、使用,挤压合法车辆的市场,就会产生“劣币驱逐良币”的社会效应,危害道路交通安全。为此,课题组建议,应在上位法中明确超标电动车法律属性为机动车,使技术标准与法律属性的相衔接。如在《道路交通安全法》增设法律条款:超标电动车符合机动车的技术指标,经鉴定为机动车的,参照机动车管理。同时,保障超标电动车获得交强险的承保,将超标电动车纳入我国国家产品目录。
因为“超标电动车”并非法律术语,国家应明确超标车定义及分类,并推动全国统一的牌照制度,统一标准,消除中央新国标与地方执行存在差异,避免地方各自为政。例如我省部分地市直接将电动摩托车误判为超标车并发放临时牌照,导致管理混乱。此外,避免因过渡期长短不一,引发车主跨区域使用的不便,针对过渡期的管理,需要有全国统一的过渡期管理平台,实现跨区域数据互通,避免车主跨地使用漏洞。并进行动态评估与政策调整。过渡期结束后,需结合车辆实际寿命(通常5-7年)和车主需求,动态调整政策,避免集中淘汰引发的社会矛盾。
通过调研发现,我省各地法院判令有关电动车生产者、销售者、非法改装者就生产、销售、改装超标电动车承担有关的产品缺陷责任的案例并不普遍,至少未达到协调统一的地步,很多电动车车主并没有法律意识要对相关生产者、销售者、非法改装者提起诉讼。为此,课题组提出以下建议:
建立超标电动车产品缺陷严格责任归责原则,并明确生产、销售企业的法律责任。对生产厂商隐瞒电动车性能导致超
标被视同机动车,而未购买交强险的,生产厂商应也应承担相应的赔偿责任。同时,加强对生产、销售环节的管理,主要包括:一要实行动态的目录管理制度,对目录产品不符合国标规定的,应及时启动撤销程序,从目录中删除;二要建立强制信息披露制度;三要建立违法信息披露制度。
人民法院在处理涉及超标电动车的法律纠纷时,应遵循“合法性审查优先,兼顾地方治理需求”的原则,在尊重地方政策与遵循上位法之间寻求平衡,使裁判符合当事人预期。一是政策的合法性。地方政策若与法律冲突,法院将依法独立审判;地方政策符合法律规定,人民法院需结合具体案情与地方规定,维护当事人的合法权益,同时推动政策与法律的良性互动。二是个案公正性。在过渡期政策执行中,法院可能酌情考虑车主是否尽到合理注意义务。例如,对新规实施前购买的车辆,或给予更宽容的处理。三是社会预期效果。人民法院要权衡判决对地方管理秩序的影响。若地方政策旨在保障公共安全(如限制超速车辆),法院倾向于支持政策目标。
从《道路交通安全法》立法原意来看,机动车的概念与机动车自身的风险性密不可分。而超标电动车在超过最高时速技术参数的情形下,与电动轻便摩托车具有相同的危险性。因此,课题组认为,法院应当探求立法者定义机动车时的真意,将立法背景和立法者追求的应然效果作为法律解释的重要依据。具体做法包括:(1)在行政机关已认定超标电动车性质时,法院应尊重行政机关在发挥技术标准实效过程中的主导地位,以其认定结果为准; (2)当行政认定缺失时,则需运用体系解释方法,将最高时速、空车质量、外形尺寸三重技术参数作为判断基准,通过目的解释还原立法者以风险定责任的衡平逻辑,最终实现道路使用者权益的实质性对等保护,对超标电动车属性进行合理认定。
法院应定期归纳超标电动车治理交通事故责任纠纷案件中反映的共性问题,不定期召集相关部门开展座谈,指出问题症结、提出对策建议,督促相关部门对相关问题进行有针对性的整改,进一步超标电动车道路交通事故纠纷鉴定程序。其次,人民法院针对交警部门对超标电动车的责任划分、保险公司中超标电动车保险的适配性、生产销售中的产品缺陷、超标电动车改装、拼装等问题,形成司法建议,有效监督相关部门依法依规履职尽责,充分保障超标电动车道路交通事故责任纠纷中受害方的合法权利。最后,人民法院要建立“发送—跟踪—反馈—落实”机制,做好事后跟踪了解,续写司法建议“后半篇文章”,可采取调研、回访、函询等形式了解司法建议的落实情况,形成司法建议问题研究、制发、实施、通报、督办、考核闭环管理。
“道交一体化平台”运用大数据构建了人民法院与公安机关、调解组织、保险机构、鉴定机构相互衔接、协调联动的工作格局,实现理赔计算、调解、鉴定、诉讼、理赔等业务的信息共享和在线处理,全程信息化快速处理与化解交通事故纠纷。但课题组发现,该平台只有部分法院在运用,其他如交管局、保险机构很少使用,从而无法达到使用效果。信息鸿沟依然存在,各部门之间的数据壁垒已成为影响法院审理道路交通事故案件审判效率的桎梏。为此,课题组认为,人民法院在治理超标电动车引发的交通事故纠纷中,可依托道交一体化平台实现法律风险防控、纠纷高效化解与综合治理的创新结合;通过数据互通、规则统一与部门协同,实现网上数据一体化、协同办案一体化、赔付标准统一化。推动人民法院在超标电动车治理中实现了法律效果与社会效果的双重统一,为“枫桥经验”注入了数字化时代的新内涵。
一是严格登记管理,过渡期内的超标电动车,核发相关临时号牌和行驶证,并对不同类型的超标电动车用不同类型号牌区分,对行驶速度与位置严格控制,驾驶人必须佩戴安全头盔;二是应严格按照法规规定符合报废淘汰标准、未按照政策规定领取临时号牌的超标电动车以及过渡期满后超标电动车不再享有上路权,交通管理部门对仍上路行驶的超标电动自行车依法采取扣留、罚款等处罚措施;三是杜绝“一刀切”管理。地方执法需结合实际情况,避免简单处罚或扣车,保障车主权益,盲目禁止不符合民生需求。实行区域差异化执法,对地方设定的超标车过渡期政策,过渡期内已登记备案的超标车,不得直接认定违法,事先告知车主事故责任处理以机动车或非机动车划分。如课题组在座谈中了解到如鹰潭市交警大队即是将登记为临牌的超标电动车一律按照非机动车进行管理。
司法实践中,交通管制规范能为司法裁判者提供可资参考的认定侵权责任的行为标准,而且交通事故认定书也可在一定程度上发挥作为裁判依据的作用, 对涉超标电动车交通事故损害赔偿民事审判中交管部门的责任认定更是起到了举足轻重的作用。课题组通过对案例进行分析,发现法院通过附带性审查,不予采信《认定书》的案例寥寥无几。为此,课题组建议交管部门要细化交通事故责任的认定主要包括:(1)查清事故主体及事实。在发生交通事故时,及时做好笔录,理清案涉事故中各主体的复杂关系,如雇主与雇员关系、挂靠与被挂靠关系等,并在事故认定书中予以写明,为法院后续审理道赔案件的工作减少障碍、带来便利;(2)加强车辆检测与鉴定。检测与鉴定是对于超标电动车属性认定过程中的重要环节,为法官提供了清晰、准确的证据支持,从而提高了司法判决的准确性与公正性;(3)革新考证流程,推出证件合一政策。通过前期与交警大队的调研座谈中了解到,在查处超标电动车为二轮轻便摩托车时,较多摩托车驾驶人没有考取摩托车证,为此课题组建议:简化复杂的摩托车登记、考证等流程,推行更为便利的证件合一政策。
许多法院认为,对于超标电动车是否投保交强险或者是责任险不够明确,但是其实对于各地已经悬挂临牌的超标电动车来讲,甚至已经行政机关明确为符合二轮轻便摩托车的性质,当然符合投保条件,保险公司应当加强宣传及推广该类超标电动车的投保,尤其是对于某些地区,如宜春地区表示市场上可以买到超标电动车。
我省各地政策中均有明确鼓励电动自行车所有人购买责任保险。责任保险作为第三方保险的保障功能表现在直接保障受害第三人的利益, 通过投保电动车第三者责任险一方面降低了个人损害,由保险公司直接支付给受害人免除了受害人繁琐的诉讼程序的负担,有助于广泛地分散损失,使个人所受损失降到最低程度;另一方面保障受害方利益。通过责任保险来提供救济避免责任人清偿能力的不足,使受害人获得了救济。
课题组通过与江西省保险行业协会和部分国有保险公司的调研座谈了解到,我省每个城市都已开通电动车第三者责任险,目前两轮电动车第三者责任险金额100元左右,而对于三轮、四轮的快递外卖商用电动非机动车,保费在200元到400元不等。 中国人保鹰潭支公司代表表示,尽管现在商家已经推行电动车第三者责任险捆绑销售,但是续三者险的并不多,因为购买非机动车三责险的人少,赔付率高,保险公司基本上是亏本的,在平时保险业务中不愿意推出电动车第三者责任险。为此,课题组认为,保险公司要提升商业险险种适配性主要包括:一要确保险种清晰,尤其是对于现在保险公司推出的类交强险,一定要做好提示说明义务,不避免引发歧义,符合普通大众的认知和预期。二要创新保险产品。要求各大保险公司开发专项商业保险,鼓励保险公司针对超标电动车设计专项商业险种,覆盖第三者责任险、意外伤害险等,降低事故赔偿风险。三要明确拒赔规则。保险合同需明确“机动车”定义,避免以技术超标为由拒赔,若驾驶者无法预见车辆属性(如销售时标注为“非机动车”),保险公司不得援引免责条款。
为超标电动车设置合理的保险购入条件,核心目标是在满足部分用户基本保障需求、履行社会责任(如保障事故第三方)与保险公司控制风险、实现可持续经营之间找到平衡点。主要包括:(1)车辆合法性验证。提供有效购车凭证,要求提供车架号、电机号等唯一标识信息,并可能进行现场或照片核对(与投保单、发票信息一致),符合地方临时管理政策,必须提供有效的备案登记证明(如“临牌”或登记卡)。(2)车辆技术参数限制(控制物理风险)。设定最高限速/功率/电压/重量阈值,明确界定保险公司愿意承保的“超标”范围;禁止承保明显改装车辆,明确条款,拒绝承保存在非法改装(如解除限速装置、改装大功率电机/电池、加装不符合规定的结构等)的车辆。(3)使用性质与场景限制(控制使用风险),严格限定为“非营运”、“家庭自用”或“个人通勤”。(4)驾驶人资格及核保、理赔规则强化。严格核保,免责条款明确化,在保单中清晰列明免责情形,尤其要强调,违反重要投保条件(如营运、改装、无证驾驶)后拒赔的情形及违反交通法规(如严重超速、闯红灯)直接导致事故,可能设定更高的免赔额或部分免责。
一是选购合规车辆。优先选择带有“CCC认证”且符合国标的电动车,避免后续法律风险。二是及时处理存量车,通过以旧换新、折价回购或备案登记等方式,在过渡期内淘汰或合法化超标车辆。三是投保注意义务。了解保险产品,明确保障范围,关注免责条款。履行如实告知义务,在投保时,要如实告知保险公司电动车的相关信息,如车辆型号、使用性质等,不得隐瞒或提供虚假信息。四是坚决套牌改装。由于电动车进行改装后,整车重量改变,车速提高后,行驶过程中极易失去控制,交通事故风险增大。
超标电动车交通事故责任纠纷的法律适用困境,本质上是技术理性与法律价值、个体权益与公共安全、行政裁量与司法统一等多重张力交织的复杂命题。我省作为电动自行车保有量达上千万辆的使用大省,依法公正审理涉超标电动车道交纠纷案件不仅关乎老百姓出行的民生问题、新业态从业的需求问题,也关乎道路交通安全的权益救济。课题组希望通过本课题的研究,推动超标电动车的立法和技术标准更契合大众出行需求,推动行政管理与民生需求动态平衡,推动保险风险分担机制在超标电动车领域的完善,充分发挥司法裁判的示范引领作用,做深做实司法服务保障民生利益的职能,实现超标电动车治理从被动应对向主动预防、从局部管控向系统治理的转型,推动新兴交通业态的规范化发展,为构建更高水平的平安交通法治体系贡献司法力量。
注:本调研课题获得第七届江西省民商事案件统一裁判尺度研讨班调研课题一等奖,因篇幅限制,注释等有删减。
2025-10-24 15:47:14
浏览次数: 次
返回列表
友情链接:





